相關產品推薦更多 >>
腐蝕污水流量計,防堵污水流量計
點擊次數:2322 發布時間:2020-11-07 07:13:01
腐蝕污水流量計產品概述
KM-LDE電磁流量計是我公司采用國內外先進技術研制開發的全智能型流量計,其全中文電磁轉換器內核采用高速中央處理器。計算速度非常快,精度高,測量性能可靠。轉換器電路設計采用國際新技術,在滿足現場顯示的同時,還可以輸出4-20mA電流信號供記錄、調節和控制用,現已廣泛地應用于化工、環保、冶金、醫藥、造紙、給排水等工業技術和管理部門。

腐蝕污水流量計儀表選型
量程范圍確認
一般電磁流量計被測介質流速以2~4m/s為宜,在特殊情況下,*低流速應不小于0.2m/s,*高應不大于8m/s。若介質中含有固體顆粒,常用流速應小于3m/s,防止襯里和電極的過分磨擦;對于粘滯流體,流速可選擇大于2m/s,較大的流速有助于自動消除電極上附著的粘滯物的作用,有利于提高測量精度。
在量程Q已確定的條件下,即可根據上述流速V的范圍決定流量計口徑D的大小,其值由下式計算:
Q=πD2V/4
Q:流量(㎡/h)D:管道內徑V:流速(m/h)
防爆型流量計的量程Q應大于預計的*大流量值,而正常的流量值以稍大于流量計滿量程刻度的50為宜。

腐蝕污水流量計日常使用與維護
電磁流量計的使用并不復雜,一般只需作如下工作:
1、零點檢查—制造廠標定時,零點已設定好,使用纖只需檢查,方法是關閉傳感器上/下游閥門,停止流動但介質充滿傳感器,通電15分鐘,轉換器應自動置零,如不然,則進行相應的調節。
2、輸出信號極性試驗—對單向流動測量的傳感器,應使其安裝時上/下游方向符合傳感器殼體上的箭頭標記。如果是可進行雙向流動測量的傳感器,例如VUB,MT900型,則應在滿足使用條件時通電,當轉換器的信號顯示為+號時,極性正確。如果顯示為-號,移位著勵磁電纜接錯,應將勵磁用二導線互換便可。此外,還應檢查后位儀表的極限是否時正確。
3、滿標度范圍設定-對于帶有輸出指示的可變量程型電磁流量計,在測量系統投入使用時,可據使用要求通過改變量程開關/電位器或量程波動開關來變量程,改變結果可在轉換器顯示面板的瞬時流量數字上顯示出來。其優點為改變量程時并不影響測量精度。對于固體量程型的電磁流量計,*好送制造廠去改變量程。
上述工作之后,注意后位儀表輸入信號與電磁邏輯的輸出信號的一致性(0-10毫安或4-20毫安)。便可投入正常運行了。
自診斷及故障處理
電磁流量計轉換器的印刷電路板采用表面焊接技術,對用戶而言,是不可維修的。因此,用戶不能打開轉換器殼體。智能化轉換器具有自診斷功能。除了電源和硬件電路故障外,一般應用中出現的故障均能正確給出報警信息。這些信息在顯示器右上方提出“!”驚嘆號。在測量狀態下,通過下鍵翻頁,顯示出故障內容如下:

電磁流量計儀表無顯示
a) 檢查電源是否接通;
b) 檢查電源保險絲是否完好;
c) 檢查供電電壓是否符合要求;
d) 檢查顯示器對比度調節是否能夠調節,并且調節是否合適;
e) 如果上述前3項a)、b)、c)都正常,*d)項顯示器對比度不能夠調節,請將轉換器交生產廠維修。
勵磁報警
a) 勵磁接線EX1和EX2是否開路;
b) 傳感器勵磁線圈總電阻是否小于規定阻值
c) 如果a、b兩項都正常,則轉換器有故障
空管報警
a) 測量流體是否充滿傳感器測量管;
b) 用導線將轉換器信號輸入端子SIG1、SIG2和SIGGND三點短路,此時如果“空管報警”提示撤消,說明轉換器正常,有可能是被測流體電導率低或空管閥值及空管量程設置錯誤;
c) 檢查信號連線是否正確;
d) 檢查傳感器電極是否正常;
①、使流量為零,觀察顯示電導比應小于100%
②、在有流量的情況下,分別測量端子SIG1和SIG2對SIGGND的電阻應小于50KΩ(對介質為水測量值。*好用指針萬用表測量,并可以看到測量過程有充放電現象)。
e) 用萬用表測量DS1和DS2之間的直流電壓應小于1V,否則說明傳感器電極被污染,應給予清洗。
上限報警
上限報警提示出輸出電流和輸出頻率(或脈沖)都超限。將流量量程改大可以撤消上限報警。
下限報警
下限制報警提示出輸出電流和輸出頻率(或脈沖)都超限。將流量量程改小可以撤消下限報警。
腐蝕污水流量計的維護
在使用過程中,一般性維護工作主要巡檢:
1、按所在工作地區,查看工作電源電壓是否正確;
2、傳感器接地是否可靠或損壞;
3、介質是否充滿傳感器,介質中有否氣泡;
4、讀數正確否,測量值在測量范圍內嗎?
5、端子接線松動否?
6、流量傳感器是否遭水浸泡?轉換器箱內有無小動物爬進造成電纜短路故障?詢查周期則視安裝環境條件而定。
腐蝕污水流量計顯示轉換器
1、顯示:顯示屏:8位LCD帶背光液晶顯示
2、顯示內容:正向累積、反向累積、總累積、
3、瞬時流量、流速、空管報警、勵磁報警
4、流速單位:L/h、L/m、L/s、
5、瞬時流量單位:m3/h、m3/m、m3/s
6、累積流量單位:m3、L
7、語言:中文或英文(其它語言可定制)
8、電源:電壓范圍:交流(85~250)VAC或直流(20~24)VDC或電池
9、模擬量輸出:0~10mA(負載0~1.5KΩ) 4~20mA(負載0~750KΩ)
10、數字頻率輸出:輸出范圍:1~5000HZ
11、電氣隔離:光電隔離,隔離電壓:>1000VDC
12、輸出驅動:場效應管輸出,*高承受電壓36VDC,*大負載250mA
13、數字脈沖輸出:輸出脈沖當量:0.001~1.000 m3/cp
14、輸出脈沖寬度:0.001~1.000 Ltr/cp
15、電氣隔離:光電隔離,隔離電壓:>1000VDC
16、輸出驅動:場效應管輸出,*高承受電壓36VDC,*大負載250mA
17、報警輸出:報警輸出點:上限報警、下限報警
18、電氣隔離:光電隔離,隔離電壓:>1000VDC
19、輸出驅動:達林頓管輸出,*高承受電壓36VDC,*大負載250mA
20、通 訊:Modbus(RS485或RS232接口),E-REMOTE(HART),PROFIBS
腐蝕污水流量計安裝要求
1)、安裝環境的選擇:
應盡量遠離具有強電磁場的設備,如大型電機、大型變壓器、大型變頻器等。
安裝場所不應有強烈震動,管道固定牢靠,環境溫度變化不大(防止固液兩相變化)。
安裝環境應便于安裝和維護。
2)、安裝位置的選擇:
安裝位置必須保證管道內始終充滿被測液體。
選擇液體流動脈沖小的地方,即應遠離泵和閥門、彎頭等局部阻力件。
測量雙相(固、液和氣、液)液體時,應選擇不易引起相分離的地方。
被測管道內徑或周長容易測量,并且橢圓度應較小。
3)、直管段長度:
傳感器安裝管道上游側直管段長度應大于或等于10D,下游側應不小于5D(D為被測管道通徑)。
4)、 流量控制閥門和調節閥門:
流量控制閥門應安裝在傳感器上游側的被測管道內,流量調節閥門應安裝在傳感器下游側。
流量時,通常流量控制閥門應處于全開狀態。

腐蝕污水流量計的主要優點
1)電磁流量計的傳感器結構簡單,測量管內沒有可動部件,也沒有任何阻礙流體流動的節流部件。所以當流體通過流量計時不會引起任何附加的壓力損失,是流量計中運行能耗的流量儀表之一。
2)可測量贓污介質、腐蝕性介質及懸濁性液固兩相流的流量。這是由于儀表測量管內部無阻礙流動部件,與被測流體接觸的只是測量管內襯和電極,其材料可根據被測流體的性質來選擇。例如,用聚三氟乙烯或聚四氟乙烯做內襯,可測量各種酸、堿、鹽等腐蝕性介質;采用耐磨橡膠做內襯,就特別適合于測量帶有固體顆粒的、磨損較大的礦漿、水泥漿等液固兩相流以及各種帶纖維液體和紙漿等懸濁液體。
3)電磁流量計是一種體積流量測量儀表,在測量過程中,它不受被測介質的溫度、粘度、密度以電導率(在一定范圍)的影響。因此,電磁流量計只需經水標定后,就可心用來測量其它導電性液體的流量。
4)電磁流量計的輸出只與被測介質的平均流速成正比,而與對稱分布下的流動狀態(層流或湍流)無關。所以電磁流量計的量程范圍極寬,其測量范圍度可達100:1,有的甚至達1000:1的可運行流量范圍。
5)無機械慣性,反應靈敏,可以測量瞬時脈動流量,也可測量正反兩個方向的流量。
6)工業用電磁流量計的口徑范圍極寬,從幾個毫米一直到幾米,而且國內已有口徑達3m的實流校驗設備為流量計的應用和發展奠定了基礎。
電磁流量計目前仍然存在的主要不足如下。
1)不能用來測量氣體、蒸汽以及含有大量氣體的液體。
2)不能用來測量電導率很低的液體介質,如對石油制品或有機溶劑等介質,目前 流量計 還無能為力3)普通工業用電磁流量計由于測量管內襯材料和電氣絕緣材料的限制,不能用于測量高溫介質;如未經特殊處理,也不能用于低溫介質的測量,以防止測量管外結露(結霜)破壞絕緣。
4)電磁流量計易受外界電磁干擾的影響。
腐蝕污水流量計轉換器功能特點
供電電源:85V--250VAC / 16V--36VDC;
儀表顯示:高清晰度背光LCD顯示(126 x 48 點陣),可同時顯示瞬時、累積流量等信息與相關單位,中文/英文菜單支持
通訊接口:具有RS485、RS232、Hart和Modbus等數字通訊信號輸出
抗干擾:內置完善的抗干擾多級保護電路全數字量處理,抗干擾性能顯著,有效消除現場振動及工頻等干擾
數據儲存:具有完善的數據備份與恢復功能,現場免維護
勵磁方式:激勵頻率標配三種,1/10、1/16、1/25工頻(1/4、1/8、1/32可選),滿足更多測量需求
操作方法:具有按鍵操作,磁鍵操作兩種功能。操作簡單快捷,易學易懂。紅外手持操作鍵盤,遠距離非接觸操作
傳感器
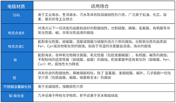
腐蝕污水流量計電極、接地環材料選擇

襯里材料應根據被測介質的腐蝕性、磨損性的溫度來選擇。聚四氟乙烯(PIEE)襯里具有優良的耐強酸強堿腐蝕的性能,它也具有可靠的耐高溫性,高溫下不變形,不降色絕緣電阻的性能;它還具有不拈性,即不能和其他物質相粘接、表面光滑。因此測量粘度大(如糖漿)或容易結疤的介質(如氧化鋁)強腐蝕性介質(如硫酸、硝酸、鹽酸、磷酸等),溫度較高的介質或定期用蒸汽部洗管道的場合及有衛生要求的食品(如啤酒、牛奶、麥芽汁)均可選用四氟襯里。橡膠具有耐磨特點,廣泛用于測量水、工業用水、廢水、污水礦漿、泥漿、纖維漿等介質。
腐蝕污水流量計襯里材料選擇說明

針對生產中防腐污水流量計問題的解決案例分析
化工廠防腐污水流量計為慢流量測量提供了一種新穎的解決方案
腐蝕性污水流量計對于測量流體介質溫度影響分析說明
腐蝕性污水流量計勵磁系統研制的實驗與測試
腐蝕性污水流量計的優點及設計選型時考慮因素
腐蝕性污水流量計在污水流量測量中有什么優勢
關于腐蝕性污水流量計廠家的校驗周期
耐腐蝕污水流量計的優點及設計選型時考慮因素
耐腐蝕污水流量計調試期與運行期常見故障的分析處理
HART協議在耐腐蝕污水流量計中的實現
化工生產裝置中耐腐蝕污水流量計選型指導原則簡介
耐腐蝕污水流量計在污水處理流量測量中的正確的選型與應用
腐蝕性污水流量計,工業污水流量計價格
腐蝕污水流量計,酸堿污水流量計
防腐污水流量計,dn150污水流量計
耐腐蝕污水流量計,工業污水流量計價格
耐腐蝕污水流量計的特點與安裝要求
防腐污水流量計,污水流量測量用什么流量計
防腐污水流量計,工業污水流量計價格
耐腐蝕污水流量計,污水流量計dn200
防腐污水流量計,污水廠進水流量計
防腐污水流量計,養殖場污水流量計
防腐污水流量計,dn300污水流量計
腐蝕性污水流量計,防堵污水流量計
腐蝕污水流量計,測污水流量計
耐腐蝕污水處理流量計在測量不同的混合液體時需要關注的問題
堿性污水防腐流量計在纖維素浸漬工藝中的應用
耐腐蝕污水專用流量計在漿液中的使用及襯里的選擇
腐蝕性污水流量計的電磁兼容性分析與選型
腐蝕性污水流量計
KM-LDE電磁流量計是我公司采用國內外先進技術研制開發的全智能型流量計,其全中文電磁轉換器內核采用高速中央處理器。計算速度非常快,精度高,測量性能可靠。轉換器電路設計采用國際新技術,在滿足現場顯示的同時,還可以輸出4-20mA電流信號供記錄、調節和控制用,現已廣泛地應用于化工、環保、冶金、醫藥、造紙、給排水等工業技術和管理部門。

腐蝕污水流量計儀表選型
量程范圍確認
一般電磁流量計被測介質流速以2~4m/s為宜,在特殊情況下,*低流速應不小于0.2m/s,*高應不大于8m/s。若介質中含有固體顆粒,常用流速應小于3m/s,防止襯里和電極的過分磨擦;對于粘滯流體,流速可選擇大于2m/s,較大的流速有助于自動消除電極上附著的粘滯物的作用,有利于提高測量精度。
在量程Q已確定的條件下,即可根據上述流速V的范圍決定流量計口徑D的大小,其值由下式計算:
Q=πD2V/4
Q:流量(㎡/h)D:管道內徑V:流速(m/h)
防爆型流量計的量程Q應大于預計的*大流量值,而正常的流量值以稍大于流量計滿量程刻度的50為宜。

腐蝕污水流量計日常使用與維護
電磁流量計的使用并不復雜,一般只需作如下工作:
1、零點檢查—制造廠標定時,零點已設定好,使用纖只需檢查,方法是關閉傳感器上/下游閥門,停止流動但介質充滿傳感器,通電15分鐘,轉換器應自動置零,如不然,則進行相應的調節。
2、輸出信號極性試驗—對單向流動測量的傳感器,應使其安裝時上/下游方向符合傳感器殼體上的箭頭標記。如果是可進行雙向流動測量的傳感器,例如VUB,MT900型,則應在滿足使用條件時通電,當轉換器的信號顯示為+號時,極性正確。如果顯示為-號,移位著勵磁電纜接錯,應將勵磁用二導線互換便可。此外,還應檢查后位儀表的極限是否時正確。
3、滿標度范圍設定-對于帶有輸出指示的可變量程型電磁流量計,在測量系統投入使用時,可據使用要求通過改變量程開關/電位器或量程波動開關來變量程,改變結果可在轉換器顯示面板的瞬時流量數字上顯示出來。其優點為改變量程時并不影響測量精度。對于固體量程型的電磁流量計,*好送制造廠去改變量程。
上述工作之后,注意后位儀表輸入信號與電磁邏輯的輸出信號的一致性(0-10毫安或4-20毫安)。便可投入正常運行了。
自診斷及故障處理
電磁流量計轉換器的印刷電路板采用表面焊接技術,對用戶而言,是不可維修的。因此,用戶不能打開轉換器殼體。智能化轉換器具有自診斷功能。除了電源和硬件電路故障外,一般應用中出現的故障均能正確給出報警信息。這些信息在顯示器右上方提出“!”驚嘆號。在測量狀態下,通過下鍵翻頁,顯示出故障內容如下:

電磁流量計儀表無顯示
a) 檢查電源是否接通;
b) 檢查電源保險絲是否完好;
c) 檢查供電電壓是否符合要求;
d) 檢查顯示器對比度調節是否能夠調節,并且調節是否合適;
e) 如果上述前3項a)、b)、c)都正常,*d)項顯示器對比度不能夠調節,請將轉換器交生產廠維修。
勵磁報警
a) 勵磁接線EX1和EX2是否開路;
b) 傳感器勵磁線圈總電阻是否小于規定阻值
c) 如果a、b兩項都正常,則轉換器有故障
空管報警
a) 測量流體是否充滿傳感器測量管;
b) 用導線將轉換器信號輸入端子SIG1、SIG2和SIGGND三點短路,此時如果“空管報警”提示撤消,說明轉換器正常,有可能是被測流體電導率低或空管閥值及空管量程設置錯誤;
c) 檢查信號連線是否正確;
d) 檢查傳感器電極是否正常;
①、使流量為零,觀察顯示電導比應小于100%
②、在有流量的情況下,分別測量端子SIG1和SIG2對SIGGND的電阻應小于50KΩ(對介質為水測量值。*好用指針萬用表測量,并可以看到測量過程有充放電現象)。
e) 用萬用表測量DS1和DS2之間的直流電壓應小于1V,否則說明傳感器電極被污染,應給予清洗。
上限報警
上限報警提示出輸出電流和輸出頻率(或脈沖)都超限。將流量量程改大可以撤消上限報警。
下限報警
下限制報警提示出輸出電流和輸出頻率(或脈沖)都超限。將流量量程改小可以撤消下限報警。
腐蝕污水流量計的維護
在使用過程中,一般性維護工作主要巡檢:
1、按所在工作地區,查看工作電源電壓是否正確;
2、傳感器接地是否可靠或損壞;
3、介質是否充滿傳感器,介質中有否氣泡;
4、讀數正確否,測量值在測量范圍內嗎?
5、端子接線松動否?
6、流量傳感器是否遭水浸泡?轉換器箱內有無小動物爬進造成電纜短路故障?詢查周期則視安裝環境條件而定。
腐蝕污水流量計顯示轉換器
1、顯示:顯示屏:8位LCD帶背光液晶顯示
2、顯示內容:正向累積、反向累積、總累積、
3、瞬時流量、流速、空管報警、勵磁報警
4、流速單位:L/h、L/m、L/s、
5、瞬時流量單位:m3/h、m3/m、m3/s
6、累積流量單位:m3、L
7、語言:中文或英文(其它語言可定制)
8、電源:電壓范圍:交流(85~250)VAC或直流(20~24)VDC或電池
9、模擬量輸出:0~10mA(負載0~1.5KΩ) 4~20mA(負載0~750KΩ)
10、數字頻率輸出:輸出范圍:1~5000HZ
11、電氣隔離:光電隔離,隔離電壓:>1000VDC
12、輸出驅動:場效應管輸出,*高承受電壓36VDC,*大負載250mA
13、數字脈沖輸出:輸出脈沖當量:0.001~1.000 m3/cp
14、輸出脈沖寬度:0.001~1.000 Ltr/cp
15、電氣隔離:光電隔離,隔離電壓:>1000VDC
16、輸出驅動:場效應管輸出,*高承受電壓36VDC,*大負載250mA
17、報警輸出:報警輸出點:上限報警、下限報警
18、電氣隔離:光電隔離,隔離電壓:>1000VDC
19、輸出驅動:達林頓管輸出,*高承受電壓36VDC,*大負載250mA
20、通 訊:Modbus(RS485或RS232接口),E-REMOTE(HART),PROFIBS
腐蝕污水流量計安裝要求
1)、安裝環境的選擇:
應盡量遠離具有強電磁場的設備,如大型電機、大型變壓器、大型變頻器等。
安裝場所不應有強烈震動,管道固定牢靠,環境溫度變化不大(防止固液兩相變化)。
安裝環境應便于安裝和維護。
2)、安裝位置的選擇:
安裝位置必須保證管道內始終充滿被測液體。
選擇液體流動脈沖小的地方,即應遠離泵和閥門、彎頭等局部阻力件。
測量雙相(固、液和氣、液)液體時,應選擇不易引起相分離的地方。
被測管道內徑或周長容易測量,并且橢圓度應較小。
3)、直管段長度:
傳感器安裝管道上游側直管段長度應大于或等于10D,下游側應不小于5D(D為被測管道通徑)。
4)、 流量控制閥門和調節閥門:
流量控制閥門應安裝在傳感器上游側的被測管道內,流量調節閥門應安裝在傳感器下游側。
流量時,通常流量控制閥門應處于全開狀態。

腐蝕污水流量計的主要優點
1)電磁流量計的傳感器結構簡單,測量管內沒有可動部件,也沒有任何阻礙流體流動的節流部件。所以當流體通過流量計時不會引起任何附加的壓力損失,是流量計中運行能耗的流量儀表之一。
2)可測量贓污介質、腐蝕性介質及懸濁性液固兩相流的流量。這是由于儀表測量管內部無阻礙流動部件,與被測流體接觸的只是測量管內襯和電極,其材料可根據被測流體的性質來選擇。例如,用聚三氟乙烯或聚四氟乙烯做內襯,可測量各種酸、堿、鹽等腐蝕性介質;采用耐磨橡膠做內襯,就特別適合于測量帶有固體顆粒的、磨損較大的礦漿、水泥漿等液固兩相流以及各種帶纖維液體和紙漿等懸濁液體。
3)電磁流量計是一種體積流量測量儀表,在測量過程中,它不受被測介質的溫度、粘度、密度以電導率(在一定范圍)的影響。因此,電磁流量計只需經水標定后,就可心用來測量其它導電性液體的流量。
4)電磁流量計的輸出只與被測介質的平均流速成正比,而與對稱分布下的流動狀態(層流或湍流)無關。所以電磁流量計的量程范圍極寬,其測量范圍度可達100:1,有的甚至達1000:1的可運行流量范圍。
5)無機械慣性,反應靈敏,可以測量瞬時脈動流量,也可測量正反兩個方向的流量。
6)工業用電磁流量計的口徑范圍極寬,從幾個毫米一直到幾米,而且國內已有口徑達3m的實流校驗設備為流量計的應用和發展奠定了基礎。
電磁流量計目前仍然存在的主要不足如下。
1)不能用來測量氣體、蒸汽以及含有大量氣體的液體。
2)不能用來測量電導率很低的液體介質,如對石油制品或有機溶劑等介質,目前 流量計 還無能為力3)普通工業用電磁流量計由于測量管內襯材料和電氣絕緣材料的限制,不能用于測量高溫介質;如未經特殊處理,也不能用于低溫介質的測量,以防止測量管外結露(結霜)破壞絕緣。
4)電磁流量計易受外界電磁干擾的影響。
腐蝕污水流量計轉換器功能特點
供電電源:85V--250VAC / 16V--36VDC;
儀表顯示:高清晰度背光LCD顯示(126 x 48 點陣),可同時顯示瞬時、累積流量等信息與相關單位,中文/英文菜單支持
通訊接口:具有RS485、RS232、Hart和Modbus等數字通訊信號輸出
抗干擾:內置完善的抗干擾多級保護電路全數字量處理,抗干擾性能顯著,有效消除現場振動及工頻等干擾
數據儲存:具有完善的數據備份與恢復功能,現場免維護
勵磁方式:激勵頻率標配三種,1/10、1/16、1/25工頻(1/4、1/8、1/32可選),滿足更多測量需求
操作方法:具有按鍵操作,磁鍵操作兩種功能。操作簡單快捷,易學易懂。紅外手持操作鍵盤,遠距離非接觸操作
傳感器
| 測量原理 | 法拉-*電磁感應定律 |
| 公稱通徑 | DN10...2000(3/8…80") |
| 連接方式 | 法蘭連接 |
| 材 質 | 襯里:天然橡膠、氯丁橡膠、聚氨脂橡膠、硅氟橡膠、PTFA、PFA |
| 電極:316L/哈氏B-4/哈氏C-2/鈦/鉭/鉑銥 | |
| 法蘭:碳鋼(標準)、不銹鋼(可選) | |
| 電極形式 | 二電極;三電極 |
| 測量介質 | 電導率大于5μs/cm的液體(軟化水大于20μs/cm) |
| 測量精度 | ±0.3%/±0.5% |
| 重復性 | ±0.1% |
| 介質溫度 | 襯里不同能承受的溫度不一樣,詳見襯里選擇表 |
| 壓力等級 |
DN10~DN50:PN40; DN50~DN100:PN25; DN125~DN200:PN16; DN200~DN600:PN10;其它可特殊定做。 |
| 測量范圍 | 0.3~12m/s |
| 流向方向 | 正向或反向 |
| 傳感器上的箭頭為正向 |
腐蝕污水流量計電極、接地環材料選擇

襯里材料應根據被測介質的腐蝕性、磨損性的溫度來選擇。聚四氟乙烯(PIEE)襯里具有優良的耐強酸強堿腐蝕的性能,它也具有可靠的耐高溫性,高溫下不變形,不降色絕緣電阻的性能;它還具有不拈性,即不能和其他物質相粘接、表面光滑。因此測量粘度大(如糖漿)或容易結疤的介質(如氧化鋁)強腐蝕性介質(如硫酸、硝酸、鹽酸、磷酸等),溫度較高的介質或定期用蒸汽部洗管道的場合及有衛生要求的食品(如啤酒、牛奶、麥芽汁)均可選用四氟襯里。橡膠具有耐磨特點,廣泛用于測量水、工業用水、廢水、污水礦漿、泥漿、纖維漿等介質。
腐蝕污水流量計襯里材料選擇說明



